第二章 商业模式与技术发展
2.1 产业链分析
较高的技术壁垒和复杂工艺流程,光芯片在光模块成本中占比较高。简单来看,光芯片主要由光芯片、电芯片、光组件和其他结构件所构成,其中上游光器件元件是光模块成本中的主要部分,在光器件元件中,光发射模块TOSA和光接收模块ROSA成本占比较高。TOSA的主体为激光器芯片(VCSEL、DFB、EML等),ROSA的主体为探测器芯片(APD/PIN等)。
随着市场对光模块高速率需求的提升,光芯片的性能要求和制造工艺难度在增加,光芯片在光器件以及光模块中成本占比进一步提升,根据公开资料整理分析,一般光模块中光芯片成本占比在30%-40%之间,在高端高速光模块中,这一占比可以达到50%左右。
图:SFP封装光模块的结构图

资料来源:千际投行,资产信息网,工信部《5G承载光模块白皮书》,招商证券
光模块产业链竞争格局呈橄榄球式分布,上游芯片和下游设备竞争格局确立,具备技术和资本垄断优势,中游竞争较为激烈,模块厂商众多,向高端产品升级成为光模块厂商脱颖而出的重要途径。
光模块产业链大致可分为“芯片->器件->模块->设备”这四大环节。其中上游的芯片、器件和下游的设备市场参与竞争者较少,但把控着产业链的供应端和需求端,影响较大。中游的模块则由于技术门槛相对较低,参与者较多,特别是低端低速的光模块封装厂商,所以市场竞争激烈。在技术差异较小的情况下,激烈的竞争最终体现在光模块的价格厮杀中,光模块厂家的毛利率和业绩承受较大压力,光模块厂商希望通过向高端400G数通和25G前传光模块的升级,在高端市场占据一席之地。
上游
主要包括芯片、组件以及两者组成的光器件。芯片包括光芯片和电芯片,这两部分占整个光模块价值量的较大部分,同时由于技术门槛较高,供应商较少,其性能和产能对光模块产业链的影响较为深远。保持安全的供应链运转,对光模块厂商的经营尤为重要。目前高端的光芯片和电芯片国产率较低,对进口依赖性较大。光组件主要是无源器件和结构件,部分高端产品涉及精密加工领域,也具有较高技术门槛。
中游
光模块的封装生产按应用场景不同可分为电信领域和数通领域,两者的外观和功能作用都类似,但内部结构差异较大,供应链和下游客户差别也较大。由于光模块应用场景较多,具体型号需求广泛,低中高性能的光模块生产能力要求不同,对应生产厂商的实力参差不齐,竞争整体激烈程度较高,但涉及高端高速的产品仍处于蓝海市场。
下游
按光模块的场景对应下游客户可分为两大类,电信客户和互联网客户。电信客户主要包括电信网络设备如无线基站、传输系统、PON网络等的设备制造商和网络建设运营商;互联网客户则是近年兴起的数据中心相关的服务器、交换机和路由器的设备制造商和使用者。两个市场差异较大但相互间又存在较为紧密的商业关系,需综合分析以对光模块整体市场有准确的把握。
图:橄榄型格局分布的光通信产业链

资料来源:千际投行,资产信息网,招商证券
产业链进一步向中国集中,国内光模块供应商开始主导全球市场,市场份额有望超50%。Light Counting最近一期调查报告指出,来自中国的中际旭创、海信、光迅科技、华工正源和新易盛等5家光模块厂商有望在2020年进入全球前十,主导全球光模块市场,对比2010年时只有一家中国企业进入前十。中际旭创有望在2020年终结Finisar的“连冠”记录,登顶光模块前十排行榜。
报告发布时未考虑到新冠病毒的爆发的影响,如今中国已经率先从新冠疫情的阴影中走出,大部分地区已经实现复工复产,欧美等国仍深受新冠疫情影响。叠加近期中国5G网络及数据中心建设的加速落地,中国光通信产业有望率先迎来强劲复苏期,中国光模块厂商有望进一步提升全球市场份额。
2.2 技术发展与商业模式
由于有源波分实现的复杂度和高成本,半有源波分方案的产业链支持程度还有待提高,基于业界调研和5G基站需快速落地组网的分析,有源波分和半有源波分两种方案从产业链支持成熟度和价格成本方面都还不具备竞争优势,在2020年,5G前传将主要以光纤直驱和无源波分这两种方案为主。
光纤直驱灰光模块
2020年光纤直驱仍将是5G无线前传的最主要的方案。基于2020年5G无线基站建设规模将远超2019年的预期,2020年25G灰光模块的需求将延续去年快速增长放量的趋势。光纤直驱是传统的5G前传方案,使用的主要是传输距离为300m和10km的灰光模块。灰光模块的商业模式一般是由无线基站设备商统一向光模块厂商采购,并与设备商所生产的无线基站搭配销售给运营商。市场中主要是海信宽带、华工科技、光迅科技、新易盛等出货量较大,竞争格局较为稳定。
图:灰光模块商业模式

资料来源:千际投行,资产信息网,招商证券
无源波分彩光模块
无源波分是一种常用的前传技术,商用以CWDM方案为主。主要作用是在发送端通过将原本多路不同波长搭载的信号进行复用成一路信号,通过单根光纤进行发送传输,在接收端对一路信号进行解复用成多路不同波长信号传输至对应设备,整个传输过程中涉及的设备均为无源器件,这是有别于有源波分(OTN)的主要特点。
常见的无源波分设备主要包括三部分组成:彩光模块、波分复用器和机框辅材。无源波分常用于光纤资源紧张的环境中,可有效减少传输对光纤资源的需求。目前常用的无源波分技术主要包括CWDM、LWDM和MWDM等,技术区别主要是工作波长的不同。目前商用较广泛是CWDM技术,即粗波分复用技术,产业链成熟度也较高。彩光模块与波分复用模块需进行搭配才可实现波分复用功能。CWDM技术共提供1271nm-1611nm共18个波长使用,每个工作波长间距为20nm。波分复用模块按照使用的通道复用数量可分为6路、12路和18路,对应的是CWDM的6个波长、12个波长和18个波长。
无源波分是彩光模块在前传中最主要的应用场景。随着2020年5G基站的规模建设,作为无线前传主要解决方案之一,无源波分设备有望打开市场空间,成为拉动彩光模块最主要的引擎。近期三大运营商已进入集团公司或者省分公司采购高峰期,其中,2020年中国移动已招标采购超过10.6万套无源波设备,中国电信集采超15万套无源波分设备,这也验证了我们对无源波分方案成为前传主流方案的判断。与灰光模块的由通信设备商打包销售的商业模式不同的是,彩光模块一般由无源波分设备商通过自产或者外采的方式获得,再与波分设备商所生产的无源波分设备搭配销售给运营商。
图:彩光模块商业模式

资料来源:千际投行,资产信息网,招商证券
2.3 政策监管
行业自律协会
(1)电气与电子工程师协会(IEEE)
电气与电子工程师协会(Institute of Electrical and Electronics Engineers),简称IEEE,总部位于美国纽约,是一个国际性的电子技术与信息科学工程师的协会,也是全球最大的非营利性专业技术学会。电气与电子工程师协会由美国电气工程师协会和无线电工程师协会于1963年合并而成,在全球拥有43万多名会员。作为全球最大的专业技术组织,IEEE在电气及电子工程、计算机、通信等领域发表的技术文献数量占全球同类文献的30%。
IEEE致力于电气、电子、计算机工程和与科学有关的领域的开发和研究,在太空、计算机、电信、生物医学、电力及消费性电子产品等领域已制定了1300多个行业标准,现已发展成为具有较大影响力的国际学术组织。
(2)中国通信标准化协会(CCSA)
中国通信标准化协会(英文译名为:China Communications Standards Association,缩写为:CCSA)于2002年12月18日在北京正式成立。该协会是国内企、事业单位自愿联合组织起来,经业务主管部门批准,国家社团登记管理机关登记,开展通信技术领域标准化活动的非营利性法人社会团体。协会的主要任务是为了更好地开展通信标准研究工作,把通信运营企业、制造企业、研究单位、大学等关心标准的企事业单位组织起来,按照公平、公正、公开的原则制定标准,进行标准的协调、把关,把高技术、高水平、高质量的标准推荐给政府,把具有我国自主知识产权的标准推向世界,支撑我国的通信产业,为世界通信作出贡献。
协会采用单位会员制,广泛吸收科研、技术开发、设计单位、产品制造企业、通信运营企业、高等院校、社团组织等参加。协会遵循公开、公平、公正和协商一致原则组织开展通信标准化研究活动,通过研究通信标准、开展技术业务咨询等工作,为国家通信产业的发展做出贡献。协会受业务主管部门委托,在通信技术领域组织开展标准化工作。
(3)中国电子元件行业协会(CECA)
中国电子元件行业协会简称中电元协,英文名称:China Electronic Components Association,缩写为:CECA。本会经中华人民共和国民政部(1988)民社函第198号批复,于1988年11月16日正式成立,业务主管单位为中华人民共和国工业和信息化部。本会是由同行业的企(事)业单位自愿组成的、经民政部核准登记的、全国性的行业组织,不受部门、地区和所有制的限制,具有社会团体法人的资格。
政府法律法规
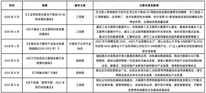
光模块是现代信息光电子技术领域核心的光电子器件,应用较为广泛,与数据中心、5G承载网的建设息息相关。因其重要性,我国政府颁布了一系列相关政策,支持光模块产业的可持续发展。在2020年3月,工信部发布《关于推动工业互联网加快发展的通知》,建设工业互联网大数据中心。建立工业互联网数据资源合作共享机制,初步实现对重点区域、重点行业的数据采集、汇聚和应用,提升工业互联网基础设施和数据资源管理能力。
表:光模块行业相关政策

资料来源:千际投行,资产信息网,工信部,国务院,中国电子元件行业协会
第二章 商业模式与技术发展
2.1 产业链分析
较高的技术壁垒和复杂工艺流程,光芯片在光模块成本中占比较高。简单来看,光芯片主要由光芯片、电芯片、光组件和其他结构件所构成,其中上游光器件元件是光模块成本中的主要部分,在光器件元件中,光发射模块TOSA和光接收模块ROSA成本占比较高。TOSA的主体为激光器芯片(VCSEL、DFB、EML等),ROSA的主体为探测器芯片(APD/PIN等)。
随着市场对光模块高速率需求的提升,光芯片的性能要求和制造工艺难度在增加,光芯片在光器件以及光模块中成本占比进一步提升,根据公开资料整理分析,一般光模块中光芯片成本占比在30%-40%之间,在高端高速光模块中,这一占比可以达到50%左右。
图:SFP封装光模块的结构图

资料来源:千际投行,资产信息网,工信部《5G承载光模块白皮书》,招商证券
光模块产业链竞争格局呈橄榄球式分布,上游芯片和下游设备竞争格局确立,具备技术和资本垄断优势,中游竞争较为激烈,模块厂商众多,向高端产品升级成为光模块厂商脱颖而出的重要途径。
光模块产业链大致可分为“芯片->器件->模块->设备”这四大环节。其中上游的芯片、器件和下游的设备市场参与竞争者较少,但把控着产业链的供应端和需求端,影响较大。中游的模块则由于技术门槛相对较低,参与者较多,特别是低端低速的光模块封装厂商,所以市场竞争激烈。在技术差异较小的情况下,激烈的竞争最终体现在光模块的价格厮杀中,光模块厂家的毛利率和业绩承受较大压力,光模块厂商希望通过向高端400G数通和25G前传光模块的升级,在高端市场占据一席之地。
上游
主要包括芯片、组件以及两者组成的光器件。芯片包括光芯片和电芯片,这两部分占整个光模块价值量的较大部分,同时由于技术门槛较高,供应商较少,其性能和产能对光模块产业链的影响较为深远。保持安全的供应链运转,对光模块厂商的经营尤为重要。目前高端的光芯片和电芯片国产率较低,对进口依赖性较大。光组件主要是无源器件和结构件,部分高端产品涉及精密加工领域,也具有较高技术门槛。
中游
光模块的封装生产按应用场景不同可分为电信领域和数通领域,两者的外观和功能作用都类似,但内部结构差异较大,供应链和下游客户差别也较大。由于光模块应用场景较多,具体型号需求广泛,低中高性能的光模块生产能力要求不同,对应生产厂商的实力参差不齐,竞争整体激烈程度较高,但涉及高端高速的产品仍处于蓝海市场。
下游
按光模块的场景对应下游客户可分为两大类,电信客户和互联网客户。电信客户主要包括电信网络设备如无线基站、传输系统、PON网络等的设备制造商和网络建设运营商;互联网客户则是近年兴起的数据中心相关的服务器、交换机和路由器的设备制造商和使用者。两个市场差异较大但相互间又存在较为紧密的商业关系,需综合分析以对光模块整体市场有准确的把握。
图:橄榄型格局分布的光通信产业链

资料来源:千际投行,资产信息网,招商证券
产业链进一步向中国集中,国内光模块供应商开始主导全球市场,市场份额有望超50%。Light Counting最近一期调查报告指出,来自中国的中际旭创、海信、光迅科技、华工正源和新易盛等5家光模块厂商有望在2020年进入全球前十,主导全球光模块市场,对比2010年时只有一家中国企业进入前十。中际旭创有望在2020年终结Finisar的“连冠”记录,登顶光模块前十排行榜。
报告发布时未考虑到新冠病毒的爆发的影响,如今中国已经率先从新冠疫情的阴影中走出,大部分地区已经实现复工复产,欧美等国仍深受新冠疫情影响。叠加近期中国5G网络及数据中心建设的加速落地,中国光通信产业有望率先迎来强劲复苏期,中国光模块厂商有望进一步提升全球市场份额。
2.2 技术发展与商业模式
由于有源波分实现的复杂度和高成本,半有源波分方案的产业链支持程度还有待提高,基于业界调研和5G基站需快速落地组网的分析,有源波分和半有源波分两种方案从产业链支持成熟度和价格成本方面都还不具备竞争优势,在2020年,5G前传将主要以光纤直驱和无源波分这两种方案为主。
光纤直驱灰光模块
2020年光纤直驱仍将是5G无线前传的最主要的方案。基于2020年5G无线基站建设规模将远超2019年的预期,2020年25G灰光模块的需求将延续去年快速增长放量的趋势。光纤直驱是传统的5G前传方案,使用的主要是传输距离为300m和10km的灰光模块。灰光模块的商业模式一般是由无线基站设备商统一向光模块厂商采购,并与设备商所生产的无线基站搭配销售给运营商。市场中主要是海信宽带、华工科技、光迅科技、新易盛等出货量较大,竞争格局较为稳定。
图:灰光模块商业模式

资料来源:千际投行,资产信息网,招商证券
无源波分彩光模块
无源波分是一种常用的前传技术,商用以CWDM方案为主。主要作用是在发送端通过将原本多路不同波长搭载的信号进行复用成一路信号,通过单根光纤进行发送传输,在接收端对一路信号进行解复用成多路不同波长信号传输至对应设备,整个传输过程中涉及的设备均为无源器件,这是有别于有源波分(OTN)的主要特点。
常见的无源波分设备主要包括三部分组成:彩光模块、波分复用器和机框辅材。无源波分常用于光纤资源紧张的环境中,可有效减少传输对光纤资源的需求。目前常用的无源波分技术主要包括CWDM、LWDM和MWDM等,技术区别主要是工作波长的不同。目前商用较广泛是CWDM技术,即粗波分复用技术,产业链成熟度也较高。彩光模块与波分复用模块需进行搭配才可实现波分复用功能。CWDM技术共提供1271nm-1611nm共18个波长使用,每个工作波长间距为20nm。波分复用模块按照使用的通道复用数量可分为6路、12路和18路,对应的是CWDM的6个波长、12个波长和18个波长。
无源波分是彩光模块在前传中最主要的应用场景。随着2020年5G基站的规模建设,作为无线前传主要解决方案之一,无源波分设备有望打开市场空间,成为拉动彩光模块最主要的引擎。近期三大运营商已进入集团公司或者省分公司采购高峰期,其中,2020年中国移动已招标采购超过10.6万套无源波设备,中国电信集采超15万套无源波分设备,这也验证了我们对无源波分方案成为前传主流方案的判断。与灰光模块的由通信设备商打包销售的商业模式不同的是,彩光模块一般由无源波分设备商通过自产或者外采的方式获得,再与波分设备商所生产的无源波分设备搭配销售给运营商。
图:彩光模块商业模式

资料来源:千际投行,资产信息网,招商证券
2.3 政策监管
行业自律协会
(1)电气与电子工程师协会(IEEE)
电气与电子工程师协会(Institute of Electrical and Electronics Engineers),简称IEEE,总部位于美国纽约,是一个国际性的电子技术与信息科学工程师的协会,也是全球最大的非营利性专业技术学会。电气与电子工程师协会由美国电气工程师协会和无线电工程师协会于1963年合并而成,在全球拥有43万多名会员。作为全球最大的专业技术组织,IEEE在电气及电子工程、计算机、通信等领域发表的技术文献数量占全球同类文献的30%。
IEEE致力于电气、电子、计算机工程和与科学有关的领域的开发和研究,在太空、计算机、电信、生物医学、电力及消费性电子产品等领域已制定了1300多个行业标准,现已发展成为具有较大影响力的国际学术组织。
(2)中国通信标准化协会(CCSA)
中国通信标准化协会(英文译名为:China Communications Standards Association,缩写为:CCSA)于2002年12月18日在北京正式成立。该协会是国内企、事业单位自愿联合组织起来,经业务主管部门批准,国家社团登记管理机关登记,开展通信技术领域标准化活动的非营利性法人社会团体。协会的主要任务是为了更好地开展通信标准研究工作,把通信运营企业、制造企业、研究单位、大学等关心标准的企事业单位组织起来,按照公平、公正、公开的原则制定标准,进行标准的协调、把关,把高技术、高水平、高质量的标准推荐给政府,把具有我国自主知识产权的标准推向世界,支撑我国的通信产业,为世界通信作出贡献。
协会采用单位会员制,广泛吸收科研、技术开发、设计单位、产品制造企业、通信运营企业、高等院校、社团组织等参加。协会遵循公开、公平、公正和协商一致原则组织开展通信标准化研究活动,通过研究通信标准、开展技术业务咨询等工作,为国家通信产业的发展做出贡献。协会受业务主管部门委托,在通信技术领域组织开展标准化工作。
(3)中国电子元件行业协会(CECA)
中国电子元件行业协会简称中电元协,英文名称:China Electronic Components Association,缩写为:CECA。本会经中华人民共和国民政部(1988)民社函第198号批复,于1988年11月16日正式成立,业务主管单位为中华人民共和国工业和信息化部。本会是由同行业的企(事)业单位自愿组成的、经民政部核准登记的、全国性的行业组织,不受部门、地区和所有制的限制,具有社会团体法人的资格。
政府法律法规
光模块是现代信息光电子技术领域核心的光电子器件,应用较为广泛,与数据中心、5G承载网的建设息息相关。因其重要性,我国政府颁布了一系列相关政策,支持光模块产业的可持续发展。在2020年3月,工信部发布《关于推动工业互联网加快发展的通知》,建设工业互联网大数据中心。建立工业互联网数据资源合作共享机制,初步实现对重点区域、重点行业的数据采集、汇聚和应用,提升工业互联网基础设施和数据资源管理能力。
表:光模块行业相关政策

资料来源:千际投行,资产信息网,工信部,国务院,中国电子元件行业协会