Tektronix DSA8300数字串行分析仪采样示波器,一种高级等效时间采样示波器,专为通信信号分析、串行数据网络分析和串行数据链路分析提供高保真测量和分析功能。该产品具有低时基抖动、最佳垂直分辨率、高电和光接口分辨率、高带宽以及超过120种自动测量功能等特点,适用于NRZ、RZ和脉冲信号类型的分析。它支持80多种行业标准模板和复杂的抖动/噪声/BER/SER分析,同时还具备各种模块以满足不同测试要求,包括光接口模块、电接口模块和附件模块。DS8300采样示波器提供了丰富的测量和分析工具,如精确的时钟恢复、高级TDR测量和高级抖动、噪声、BER和SDLA分析等,能够进行全面的电信和数据通信器件和系统的设计和测试。文档还强调了产品的高度灵活性和扩展性,以及其在满足当前和新兴串行数据技术的最高性能需求方面的优势。

Tektronix推出了一款新型数字串行分析仪DSA8300,可用于测试高速串行通信系统。
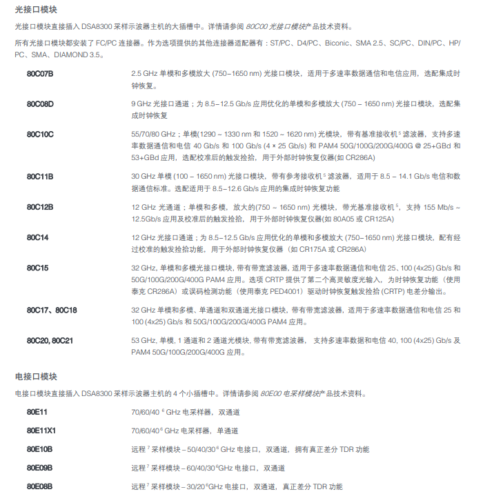
DSA8300具有多种功能,如电接口模块、远程采样器、TDR等,能够进行高速PAM4和NRZ串行数据的抖动、噪声和BER分析。
DSA8300还支持多种触发方式和时钟输入范围,以及多种记录长度和样本数量。
DSA8300还可以扩展多通道应用,只需要额外安装一个双通道远程采样模块即可。
该设备还包括多个附件包,如附件包、配置包、电源供应器等,方便用户进行测试和调试。
DSA8300的数字串行分析仪采样示波器,它具有高级别的保真测量和分析功能,可用于通信信号分析、串行数据网络分析以及串行数据链路分析应用。该产品的主要性能指标包括低时基抖动、最佳的垂直分辨率、电接口分辨率、光接口分辨率、光接口带宽、电接口带宽等等。DSA8300还提供了超过120种自动测量功能和80多种行业标准模板,可以用于复杂抖动/噪声/BER/SER分析。DSA8300还配备了各种光接口模块、电接口模块和附件模块,可以满足不同用户的特定测试要求。

DSA8300超低噪声电采样器及其特点。DSA8300采样器可以选择带宽,从而实现最优的数据采集性能。同时,它还配备了高性能集成TDR,支持杰出的阻抗不连续性检定,对带宽高达50GHz的S参数测量提供了高动态范围。DSA8300还可以对速率在<1 GBd到60 GBd之间的高速PAM4和PAM2 NRZ串行数据执行抖动、噪声和BER分析,帮助用户了解眼图闭合的确切原因。DSA8300具有高测试吞吐量,每条通道高达200 kS/s的高采样率,能够高效地完成测试任务。
DSA8300的数字串行分析仪可用于开发和测试采用几千兆位数据传输技术的通信、计算机和消费电子产品中的器件、模块和系统的光接口和电接口发射机进行检定及一致性验证。DSA8300具有杰出的带宽、信号保真度及可扩展性最强的模块化架构,为当前和新兴串行数据技术提供了最高性能的 TDR和互连分析能力、最准确的信号损伤分析能力和BER计算功能。DSA8300还具有无可比拟的测量系统保真度及最低的基本仪器抖动本底,保证最准确地同时采集最多8个高带宽信号。DSA8300的通用模块化结构支持大量的且不断增加的插件,可以为测量系统配置各种最适合您当前应用和未来应用的电接口模块、光接口模块和附件模块。

DSA8300包括标准幅度和定时参数测量以及为测量光接口信号订制的测量,DSA8300还包括标准一致性测试模块,支持 155Mb/s~100Gb/s的所有常用光标准,并且可以将标准和用户模板自动拟合到波形数据库内采集的数据中。DSA8300还提供了直方图和光标测量,用于分析采集的光接口信号。DSA8300拥有高度可配置的主机和各种模块,提供了完整的测试解决方案及杰出的系统保真度。
80A00和82A00家族模块以及它们所提供的额外功能,例如相位基准和ESD保护等。同时,还提供了最新的实用工具型模块列表,并且可以参阅各种实用工具模块的产品技术资料来了解每个模块的详细介绍。此外,该章节还介绍了一款名为DSA8300的数字串行分析仪采样示波器,它可以用于测试各种应用中的电接口采样模块,并且具有高分辨率和快速上升时间等特点。如果需要将此解决方案扩展为可测试多通道应用中的其他通道,则只需要额外安装80E09B双通道远程采样模块即可。

Tektronix DSA8300数字串行分析仪采样示波器,一种高级等效时间采样示波器,专为通信信号分析、串行数据网络分析和串行数据链路分析提供高保真测量和分析功能。该产品具有低时基抖动、最佳垂直分辨率、高电和光接口分辨率、高带宽以及超过120种自动测量功能等特点,适用于NRZ、RZ和脉冲信号类型的分析。它支持80多种行业标准模板和复杂的抖动/噪声/BER/SER分析,同时还具备各种模块以满足不同测试要求,包括光接口模块、电接口模块和附件模块。DS8300采样示波器提供了丰富的测量和分析工具,如精确的时钟恢复、高级TDR测量和高级抖动、噪声、BER和SDLA分析等,能够进行全面的电信和数据通信器件和系统的设计和测试。文档还强调了产品的高度灵活性和扩展性,以及其在满足当前和新兴串行数据技术的最高性能需求方面的优势。

Tektronix推出了一款新型数字串行分析仪DSA8300,可用于测试高速串行通信系统。
DSA8300具有多种功能,如电接口模块、远程采样器、TDR等,能够进行高速PAM4和NRZ串行数据的抖动、噪声和BER分析。
DSA8300还支持多种触发方式和时钟输入范围,以及多种记录长度和样本数量。
DSA8300还可以扩展多通道应用,只需要额外安装一个双通道远程采样模块即可。
该设备还包括多个附件包,如附件包、配置包、电源供应器等,方便用户进行测试和调试。
DSA8300的数字串行分析仪采样示波器,它具有高级别的保真测量和分析功能,可用于通信信号分析、串行数据网络分析以及串行数据链路分析应用。该产品的主要性能指标包括低时基抖动、最佳的垂直分辨率、电接口分辨率、光接口分辨率、光接口带宽、电接口带宽等等。DSA8300还提供了超过120种自动测量功能和80多种行业标准模板,可以用于复杂抖动/噪声/BER/SER分析。DSA8300还配备了各种光接口模块、电接口模块和附件模块,可以满足不同用户的特定测试要求。

DSA8300超低噪声电采样器及其特点。DSA8300采样器可以选择带宽,从而实现最优的数据采集性能。同时,它还配备了高性能集成TDR,支持杰出的阻抗不连续性检定,对带宽高达50GHz的S参数测量提供了高动态范围。DSA8300还可以对速率在<1 GBd到60 GBd之间的高速PAM4和PAM2 NRZ串行数据执行抖动、噪声和BER分析,帮助用户了解眼图闭合的确切原因。DSA8300具有高测试吞吐量,每条通道高达200 kS/s的高采样率,能够高效地完成测试任务。
DSA8300的数字串行分析仪可用于开发和测试采用几千兆位数据传输技术的通信、计算机和消费电子产品中的器件、模块和系统的光接口和电接口发射机进行检定及一致性验证。DSA8300具有杰出的带宽、信号保真度及可扩展性最强的模块化架构,为当前和新兴串行数据技术提供了最高性能的 TDR和互连分析能力、最准确的信号损伤分析能力和BER计算功能。DSA8300还具有无可比拟的测量系统保真度及最低的基本仪器抖动本底,保证最准确地同时采集最多8个高带宽信号。DSA8300的通用模块化结构支持大量的且不断增加的插件,可以为测量系统配置各种最适合您当前应用和未来应用的电接口模块、光接口模块和附件模块。

DSA8300包括标准幅度和定时参数测量以及为测量光接口信号订制的测量,DSA8300还包括标准一致性测试模块,支持 155Mb/s~100Gb/s的所有常用光标准,并且可以将标准和用户模板自动拟合到波形数据库内采集的数据中。DSA8300还提供了直方图和光标测量,用于分析采集的光接口信号。DSA8300拥有高度可配置的主机和各种模块,提供了完整的测试解决方案及杰出的系统保真度。
80A00和82A00家族模块以及它们所提供的额外功能,例如相位基准和ESD保护等。同时,还提供了最新的实用工具型模块列表,并且可以参阅各种实用工具模块的产品技术资料来了解每个模块的详细介绍。此外,该章节还介绍了一款名为DSA8300的数字串行分析仪采样示波器,它可以用于测试各种应用中的电接口采样模块,并且具有高分辨率和快速上升时间等特点。如果需要将此解决方案扩展为可测试多通道应用中的其他通道,则只需要额外安装80E09B双通道远程采样模块即可。
